
作者:招商银行研究院 零售客群部 私人银行部
资料来源:招商银行研究院
正文

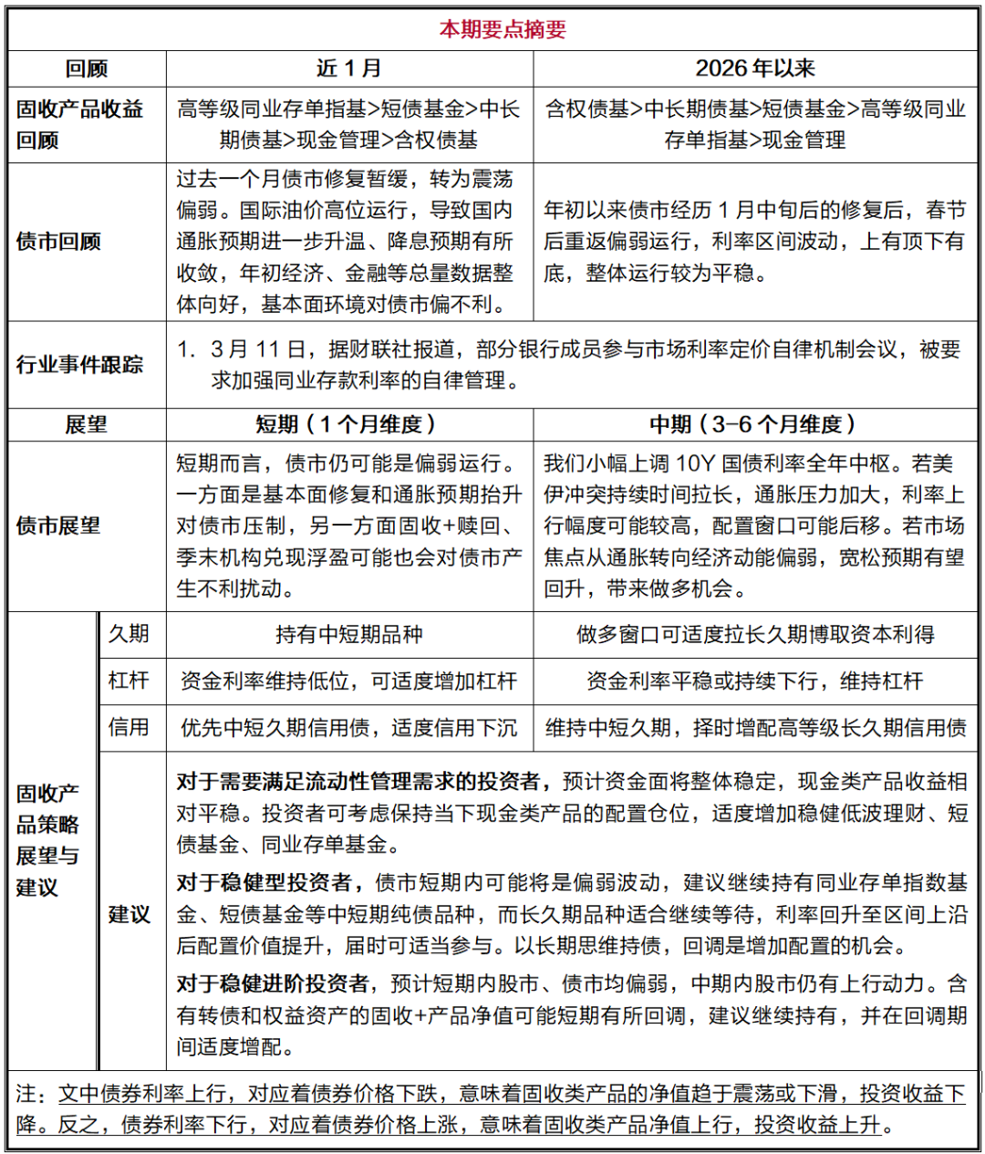
回顾:市场震荡偏弱,固收+收益回调
(一)市场回顾:债市转弱,A股盘整
过去一个月债市重回震荡偏弱格局,10Y国债利率有所抬升,基本符合上期月报“债市修复行情渐近尾声”的预判。近期债市走势转弱主要有两方面影响因素,一是国际油价高位运行,导致国内通胀预期进一步升温,降息预期有所收敛,二是1-2月出口、经济、金融等总量数据整体向好,基本面环境对债市偏不利。不过债市也不乏支撑,一是流动性充裕、资金成本依然较低,二是居民信贷偏弱,金融机构“资产荒”逻辑未反转。具体品种表现如下:
1.资金:流动性保持充裕,资金利率稳中有降
过去一个月,尽管央行净回笼买断式逆回购、国库定存等,且国债净买入规模也小幅回落至500亿,但资金成本依然稳中有降,此外非银存款定价自律趋严,也有利于存单利率维持低位。短端资金方面,DR001和DR007中枢分别在1.33%和1.46%,较上月持稳微升。中长期资金方面,3个月和1年期AAA同业存单利率均值分别变动-5bp和-4bp至1.53%和1.57%,符合前期判断。

资料来源:Macrobond、招商银行研究院
资料来源:Macrobond、招商银行研究院2.债券:利率曲线陡峭上移,中短期更具韧性
(1)利率债:短端利率有所下行,中长期利率不同程度回升,期限利差走阔。过去一个月,1Y、5Y、10Y、30Y国债利率分别变动-4bp、4bp、4bp、15bp至1.28%、1.58%、1.83%和2.39%。10Y-1Y国债期限利差收于55bp,较前月变动8bp。
(2)普通信用债:利率基本持稳,信用利差月度均值被动收窄。过去一个月,3年期、5年期AAA中票利率分别变动0bp和0bp至1.81%和1.95%。3年AAA中票信用利差(中票收益率-国债收益率)变动0bp至43bp,位于近10年15.2%历史分位值,5年AAA中票信用利差变动-4bp至37bp,位于近10年4.3%历史分位值。
(3)金融债:市场转弱,中长期品种利率上行幅度较大。3年期AAA级中债商业银行普通债利率变动-2.1bp至1.71%。5年期永续债(AAA-)利率变动7bp至2.18%。10年期商业银行二级资本债(AAA-)利率变动12bp至2.52%。
3.A股:三大指数涨势放缓,高位盘整
过去一个月,A股震荡调整,蓄势待涨。上证综指、沪深300指数、创业板指数分别累计变动-0.5%、0.0%、2.1%至3月17日收盘的4,062.98点、4,658.33点和3,346.37点。
(二)固收产品收益回顾:净值涨跌互现,含权类回调
过去一个月,债市与股市均出现一定调整。产品表现来看,含权的固收+产品波动较大,出现回撤,而纯债类产品实现正收益。截至3月17日,产品近一个月收益率依次为,高等级同业存单指基0.16%(上期0.14%)>短债基金0.15%(上期0.19%)>中长期债基0.11%(上期0.35%)>现金管理类0.10%(上期0.09%)>含权债基-0.56%(上期0.49%)。

资料来源:Wind、招商银行研究院
资料来源:Wind、招商银行研究院
展望:债市延续偏弱,关注配置机会
(一)底层资产展望:短期股债或均偏弱
1.市场聚焦:全球滞胀风险抬升,国内债市面临多大压力?
近期美伊冲突不断升级,战线拉长概率提高,全球经济“滞胀”风险显著抬升,主要央行降息预期随之弱化。国内债市近期已对“胀”进行初步反应,收益率曲线走陡,中长端利率有所抬升。目前看来,市场对美伊冲突长期化的定价可能还不充分。若美伊冲突维持数月,国际原油、化工品等价格继续大幅攀升且全年维持高位,输入型通胀可能驱动国内PPI同比转正时点提前、全年通胀中枢进一步抬升,国内利率中枢会有进一步小幅上行的压力。
短期看市场可能优先定价“胀”,利率仍有一定的上行压力。观察近五年数据,当物价上行主要由供给侧推动(例如供给收缩或地缘冲突引发输入型通胀),货币政策并不会收紧(图5)。但今年国内通胀在国内反内卷效果释放、海外油价上行的双重驱动下或明显上行,货币政策宽松的空间客观上会被压缩。尤其PPI同比由负转正的时点,会对债市形成一定冲击,历史上供给拉动或输入型通胀时期,10Y国债的上行幅度通常在10bp以内。
中期看市场的关注可能从“胀”切换到“滞”,货币宽松预期可能重新升温。一则国内经济修复尚不均衡,“工资-通胀”螺旋还未形成,通胀向下游传导可能并不顺畅,货币政策转鹰的条件暂不充分。二则考虑到中东地缘冲突、油价高企对全球经济和外需的反噬,以及“反内卷”等供给优化对经济的收缩效应,经济修复的持续性也有待观察。三则尽管今年供给优化叠加输入因素推动通胀加快上行,但若成本上涨挤压企业利润,明年物价回落的压力反而可能上升。彭博一致预期显示,尽管市场上调了短期的PPI通胀预期,但明年PPI通胀预期有所下调(图6)。
综合上述因素,我们小幅上调10Y国债利率全年中枢,或在1.85%左右,节奏上或是“M”型的区间震荡走势,主要波动区间1.7%-2.0%。若美伊冲突持续时间拉长,通胀压力加大,利率中枢上行幅度可能高于我们的判断,配置窗口随之后移。

资料来源:Macrobond、招商银行研究院
资料来源:Bloomberg、招商银行研究院2.资金:货币市场利率持稳
向前看,预计资金面延续平稳偏松状态,大幅波动的风险可控,DR001有望持续在1.25%-1.40%区间,1年期AAA同业存单利率有望维持在1.5%-1.6%区间。短期看,经济数据向好叠加通胀回升,降息的概率暂时不高,进入二季度伴随政府债净融资放量,降准概率可能升高。3月6日央行行长潘功胜出席十四届全国人大四次会议经济主题记者会时提及“对于一些不合理的、容易削减货币政策传导的市场行为加强规范”,或指向短期内总量政策将较为克制,重在疏通货币政策传导,例如进一步收紧同业存款定价自律。
3.债券:短期或仍偏弱运行,关注配置机会
(1)利率债:短期而言,债市仍可能是偏弱运行。一方面是基本面修复和通胀预期抬升对债市的压制,另一方面固收+赎回、季末机构兑现浮盈可能也会对债市产生不利扰动。10Y国债利率波动区间或在1.8%-1.95%,收益率曲线可能维持陡峭。进入二季度后,如基本面动能转弱、资管机构配置需求增强等债市潜在利好出现,可能将带来做多窗口。
策略上,建议继续持有同业存单指数基金、短债基金等中短期纯债品种,而长久期品种适合继续等待,利率回升至区间上沿后配置价值提升,届时可适当参与。
(2)信用债:预计短期内信用债市场跟随利率债偏弱运行,信用利差走阔风险有限,但进一步收窄空间也不大,中短久期品种仍占优。当前影响信用利差的两方面因素仍处相对有利环境,一方面流动性溢价有望维持低位,主因资金面低波特征延续,流动性大幅收敛概率不高;另一方面信用风险溢价抬升幅度有限,部分领域如地产、金融等行业尾部出清加速,违约风险整体可控。
策略上,继续持有中短久期品种获得票息;中长期信用债波动较大,配置需谨慎,可考虑波段操作,在利差高位后“左侧布局”博利差压缩。

资料来源:Wind、招商银行研究院
资料来源:Macrobond、招商银行研究院4.A股大盘:短期承压,中期上行
展望后市,A股短期受伊朗局势拖累承压,基准情景下,若冲突按预期持续四到五周,油价风险解除后市场将回归缓慢上行趋势。行业配置上,周期板块提升为进攻主线,重点关注传统能源、贵金属、关键金属等战略资源及具备成本转嫁能力的化工品、农业板块;科技板块作为结构性配置,聚焦电子、电力设备、通信等硬科技领域。
对于转债,其兼具股性与债性,但由于股市波动较大,转债的表现往往与股市挂钩。预计短期内债市股市均面临一定压力,转债或仍有下行压力。
(二)资管行业跟踪及事件点评
1. 3月11日,据财联社报道,部分银行成员参与市场利率定价自律机制会议,被要求加强同业存款利率的自律管理。
点评:本次会议提出,高于7天逆回购OMO政策利率(1.4%)的同业活期存款规模季度末占比不超过10%-20%。相比2024年11月的《关于优化非银同业存款利率自律管理的倡议》的监管要求,本次范围从“非银同业活期”进一步扩大至“同业活期”,并引入季末比例红线。
同业存款自律管理优化升级,整体而言有利于银行降低同业负债成本、稳定息差,不过预计银行负债成本整体受益幅度有限。落地到固收市场,该措施或使得部分同业资金被分流至可替代的中短端产品,对于中短端利率形成一定利好,而长端利率或仍受地缘冲突与通胀影响;不过考虑到当前短端利率已经偏低、且部分投资者对此消息有所预期,中短端利率的下行空间或有限。

固收产品展望:净值或有回调,关注配置机遇
(一)从债市方向、股债比较、债券久期三方面展望
1.债市方向:预计短期内债市仍是偏弱运行,曲线维持陡峭,短久期品种较为稳定,中长端利率中枢有一定上行压力但幅度有限,若经历显著回调,产品投资性价比反将提高;中期(3~6个月)内,若遇基本面或货币政策催化,可能驱动利率快速下降,产生较好的做多机会。
2.股债比较:预计短期内股市依然承压,关注配置机会。结合股市估值和债市收益率来看,目前股债性价比处于中间水平,相对于无风险利率和债券资产来说,股票资产难言便宜,但未到泡沫程度。预计未来股市红利、科技、消费等相关主题的固收+基金仍有机会。
3.债券久期:短债产品在目前环境下更有优势。短债产品波动性较低,债市阶段性回调中更加抗跌。中长债产品在债券牛市中更容易捕捉市场机会,但波动也更大,适合参与波段,或者中长期持有。
(二)固收投资策略与配置思路
短期看,债市仍将是偏弱波动。策略上建议维持中短期配置,长久期品种继续耐心等待,关注配置机遇,如利率回升接近区间上沿(如10Y国债利率在1.9%-2.0%)后配置价值提升,届时可适当参与。产品选择上可适度增配高等级信用债以增厚收益。基于此配置策略,对于不同风险偏好,我们有如下配置思路:
1.对于需要满足流动性管理需求的投资者,可继续持有现金类产品,增加稳健低波理财、短债基金等
预计资金面将整体稳定,现金类产品收益相对平稳。从长期来看,现金类产品收益仍在下降趋势之中,更多现金类产品收益或下降至1%附近。投资者可考虑保持当下现金类产品的配置仓位,适度增加稳健低波理财、短债基金、同业存单基金。
2.对于稳健型投资者,继续持有纯债类产品,关注配置机遇
债市短期内可能将是偏弱波动,建议继续持有同业存单指数基金、短债基金等中短期纯债品种,而长久期品种适合继续等待,利率回升至区间上沿后配置价值提升,届时可适当参与。以长期思维持债,回调是增加配置的机会。
3.对于稳健进阶投资者,可适时增配固收+产品
预计短期内股市、债市均偏弱,中期内股市仍有上行动力。含有转债和权益资产的固收+产品净值可能短期有所回调,建议继续持有,并在回调期间适度增配。理财产品建议以低波稳健产品为底仓,结合差异化策略的固收+,分散投资。对于固收+理财,可以考虑的策略包括:+量化中性策略、+指数增强、结构化、+多资产/多策略(境内外债券/权益/衍生品)等。

风险提示
若国内经济内生动能修复超预期,可能引发货币政策转向、债市转熊;若国际油价长期维持高位,全球权益市场系统性风险将显著上升。
-END-本期作者
招商银行研究院、零售客群部、私人银行部
]article_adlist-->仝垚炜招商银行研究院资本市场研究员tongyaowei@cmbchina.com
]article_adlist-->宋凯宏招商银行研究院 博士后研究员songkaihong@cmbchina.com
]article_adlist-->吴雪敏 零售客群部 财富顾问wuxuemin@cmbchina.com
]article_adlist-->张园私人银行部 投资顾问zhangyuan1989@cmbchina.com
]article_adlist-->刘东亮 招商银行研究院 资本市场研究所所长liudongliang@cmbchina.com


转载声明:
1、本报告为招商银行研究院已发布报告的公开版本,报告内容均为原创。
2、如需转载,请提前征得本公众号授权。转载时需要保留全文所有内容,请勿对本报告进行任何有悖原意的引用、删节和修改。
3、转载时请注明出处为“招商银行研究院(ID:zsyhyjy)”,并在“原文链接”中保留原始公众号文章链接。
4、授权方式:请参照文末方式联络招商银行研究院。
注意:未经招商银行事先授权,任何人不得以任何目的复制、发送或销售本报告。
招商银行版权所有,保留一切权利。
责任编辑|余然

海量资讯、精准解读,尽在新浪财经APP
保利配资提示:文章来自网络,不代表本站观点。